学会动态
最新公告
信息来源:苏州市护理学会日期:2026-02-11作者:苏小护浏览次数:674
为进一步激发护理人员的创新活力,切实解决临床护理问题,改善患者就医体验,2026年2月6日,苏州市护理学会在苏州大学附属第一医院总院举办苏州市第七届护理用品创新大赛。

本次大赛自征集以来得到了全市各级医疗机构广大护理工作者的积极响应,共有78个项目参赛。经前期专家初评,其中20个项目进入决赛。参赛项目涵盖智能监测设备、康复辅助器具、舒适照护用品等多个领域,多数项目已投入临床应用并取得良好效果,部分成果通过专利授权或产品孵化,正逐步惠及更多的医护人员和患者。比赛过程中,参赛选手以PPT结合实物展示、视频讲解、情景再现等多种形式,生动地介绍了项目的研发背景、设计原理、功能特点、应用场景及初步成效等。
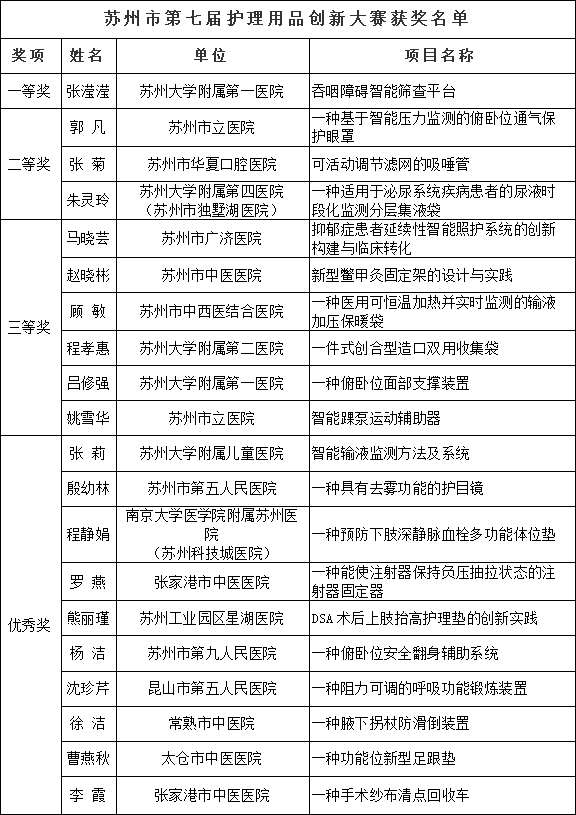
本次大赛由学会理事长王海芳,副理事长兼秘书长钮美娥,副理事长徐岚、谭丽萍、姚文英、蒋玲、吴谐、吴荣珍和季彩芳9位专家担任评委,并特邀苏州国家高新技术产业开发区管委会牛晓宇主任、南京市转化院技术经理人侯贺頔亲临现场指导。评审专家从项目的创新性、科学性、实用性、临床推广等方面进行综合评定。最终,评选出一等奖1项,二等奖3项,三等奖6项,优秀奖10项。




赛后,苏州市护理学会副理事长兼秘书长钮美娥对本次大赛进行点评,她表示,苏州市护理用品创新大赛历经七届发展,参赛作品质量持续提升,整体呈现稳步向上的良好态势。她鼓励护理人员持续拓展创新思维,打通成果转化路径,让更多优秀创新成果应用于临床,最终惠及广大患者。
南京市转化院技术经理人侯贺頔从成果转化角度指出,护理创新既要切实解决临床护理的痛点、难点问题,也需兼顾医疗器械材料选择、生产工艺等现实要求。在与企业合作推进转化过程中,还应重视保护知识产权,确保创新成果能安全、高效地落地临床。


本次大赛不仅是全市护理人员创新成果的集中展示,也是同行之间相互交流、共同提升的重要契机。苏州市护理学会将继续搭建护理创新平台,鼓励护理工作者立足临床需求,打破思维局限,以创新助推护理质量提升,为苏州护理事业高质量发展贡献智慧和力量。



扫码关注我们
查看更多精彩
